桂林市中医医院创建于1958年,坐落在山水甲天下的桂林市中心,濒临秀丽的榕湖湖畔,是桂北地区规模最大的一所集医疗、教学、科研、预防、保健、康复、院前急救为一体的三级甲等中医医院。医院目前有临桂路院区、崇信院区和东安院区,以及正在建设城北院区,同时下辖平山社区卫生服务中心。医院现开放床位990张,学科门类齐全、中医特色突出、技术力量雄厚,拥有1个国家临床重点专科、3个国家中医药管理局重点专科、7个广西中医药管理局重点专科、10个市级重点专科。医院技术力量雄厚,人才济济。全院在职职工1355名,其中高级专业技术职称293人,中级专业技术职称485人,具有博士学位8人,硕士学位177人,硕士研究生导师14人,全国名中医1名,桂派中医大师1名,广西名老中医3名,广西名中医5名,桂林市名中医14名。医院是广西中医药大学附属桂林医院、桂林临床教学医院、中医临床实习和护理实习基地、广西中医药大学中医学硕士研究生联合培养基地、黑龙江中医药大学实习就业基地、国家中医住院医师规范化培训基地、国家中医药文化建设试点单位、全国中医药文化宣传教育基地、中医类别国家医师资格考试实践技能考试与考官培训基地,医院先后荣获全国文明单位、全国卫生系统先进集体、全国示范中医院、广西五一劳动奖状等荣誉。医院即将建成的城北院区,将于2023年底投入使用。该院区项目位于叠彩区站前路片区,项目用地约86亩,一期总建筑面积12.77万㎡,规划总床位数为1200多张。城北院区结合国家中医药传承创新项目、中医特色重点医院项目建设,着力打造集临床、科研、教学、中医康养、康复理疗、国际合作六位一体的大型三甲中医医院、区域中医诊疗中心、国际旅游中医医疗保健中心。展望未来,医院将形成新的“一院三区”(城北、城中、城南院区)格局,为实现跨越发展和复兴桂林中医药事业注入新动力,为全市和桂北地区群众提供更优质的中医诊疗服务。新院区,新征程,虚位以待,现面向社会公开招聘人才,详情如下:
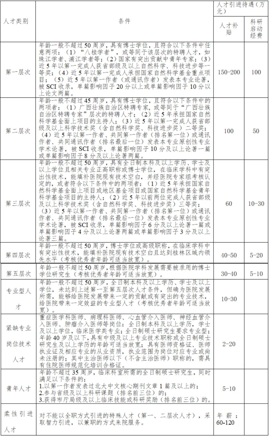
(二)博士研究生1.热爱祖国,拥护中国共产党,遵纪守法,具有良好的职业道德,无违法违纪违规;(1)硕士研究生要求专业型全日制硕士研究生及以上学历、硕士及以上学位;(2)本科生要求全日制本科及以上学历、学士及以上学位,不含民办院校、大学与其他单位联合举办的独立学院本科(除外治康复科医师、老年病科技师及信息科硬件维护人员外);4.具备岗位所需的专业知识、技术能力等,医师岗位需具有医师资格证及医师执业证,主治医师以下职称的须持有住院医师规范化培训合格证或2023年12月前取得住院医师规范化培训合格证;5.医师岗位要求年龄35周岁以下,技师岗位要求年龄30周岁以下,优秀者年龄可适当放宽。6. 根据《关于落实住院医师规范化培训“两个同等对待”政策的通知》(国卫办科教发[2021]18号),我院严格落实“两个同等对待”,即“面向社会招收的的住院医师如为普通高校应届毕业生的,其住培合格当年在医疗卫生机构就业,按当年应届毕业生同等对待”“经住培合格的本科学历临床医师,按临床医学、口腔医学、中医专业学位硕士研究生同等对待”。(二)依政策规定享受带薪年休假、社会保险、工会福利等。(三)符合医院人才引进条件的引进人才享受相应的人才补贴、科研启动经费、住房租赁补贴等:凡符合招聘简章中各岗位条件者,可采取现场或网上投递简历的方式进行报名,应聘者应通过扫描二维码填写“应聘报名表”,并将电子版简历(PDF格式)以“应聘岗位+姓名+学历”格式命名发送至招聘专用邮箱(简历内应附有相关佐证材料:1.有工作经验:身份证、学历学位证书、进修经历、工作经历证明、职称证、执业证、工作期间的论文发表、科研及获奖等扫描件;2. 应届生:学历学位证书、毕业生推荐表、成绩单、在校期间的论文发表、科研、获奖及相应岗位要求的职称证、执业证等扫描件,未附佐证材料将视为无效简历。请通过扫描二维码进行报名,并将电子版简历及相关佐证材料投递至我院招聘专用邮箱:glszyyrs@163.com。

请将简历投递至我院组织人事科(桂林市临桂路2号桂林市中医医院3号楼6楼,联系电话:0773—2814787,办公时间:周一至周五8:00-12:00 15:00-18:00),并通过扫描二维码进行报名。
来源:桂林市中医医院